Libraries
Libraries Administration
How Can We Help?
- Need our assistance? Email lib_admin@memphis.edu and we will get back to you within 1 business day.
- Have questions about job openings at the library? Visit our Jobs page.
- Interested in reserving event space? Visit our Event Space page.
- Would you like something displayed in the library or on our TV? Email lib_marketing@memphis.edu.
- Interested in our upcoming events? Visit our Events Calendar.
Contact Us
Our office is located in McWherter Library, Room 204. Our business hours are Monday-Friday, 8AM-4:30PM.
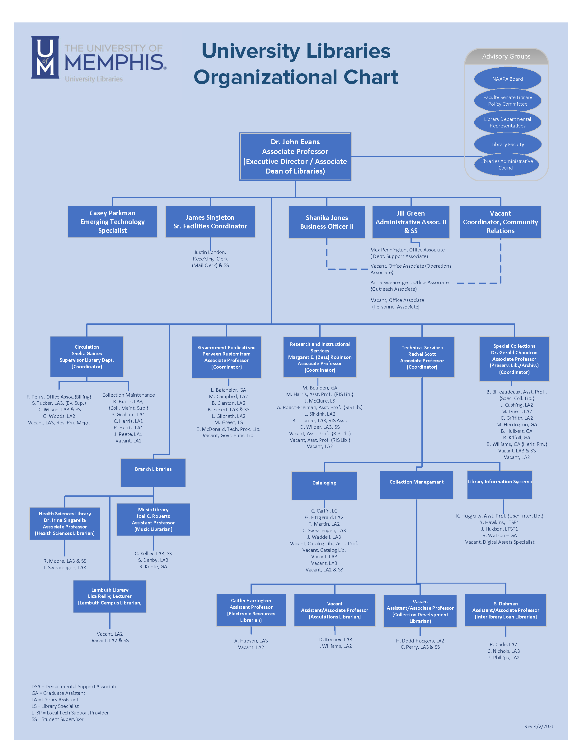
Our Staff
Dr. Gerald Chaudron, Executive Director of University Libraries, Professor
Represents the Libraries on campus, in the community, and on the state and national
levels. Oversees strategic planning, budgeting, and faculty and staff recruitment.
gchudron@memphis.edu
Dr. Kenneth Haggerty, Associate Dean for Innovation and Scholarly Engagement, Associate Professor
Oversees the Innovation and Scholarly Communications department.
khggerty@memphis.edu
901.678.4465
Jill Green, Administrative Associate
Supports the Executive Director and oversees the Administration Office.
jdgreen6@memphis.edu
901.678.8219
Shanika Jones, Business Officer
Oversees the Libraries budget and purchasing.
snjones8@memphis.edu
901.678.2209
James Singleton, Building Management Coordinator
jesngltn@memphis.edu
901.678.8202
Michelle Dry, Community Relations Coordinator
mdry@memphis.edu
901.678.8207
